CSC Digital Printing System

Esp32 pcb schematic. Get the latest industry news and articles that inspire electronics engine...

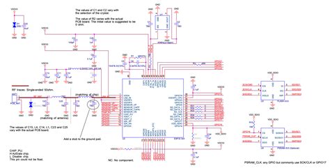
Esp32 pcb schematic. Get the latest industry news and articles that inspire electronics engineers to stay ahead of emerging technology and trends. Circuit Digest is the ultimate destination for tech enthusiasts to master electronics through comprehensive tutorials and DIY projects. These are the ESP32 microcontroller boards I use in almost every project. Covers schematic tips, antenna keep-outs, DFM rules, and SMT assembly best practices. Fiverr freelancer will provide Electronics Engineering services and design esp32 pcb design schematics and layout in easyeda kicad altium proteus including Sensors & modules within 3 days Fiverr freelancer will provide Electronics Engineering services and design professional esp32 pcb layout and schematic for iot projects including Simulation within 2 days We need a professional PCB design for an indoor PIR motion sensor product with USB-A power passthrough output. With the ground plane connecting up the vias, it should become pretty easy to see what still needs to be connected. Nov 16, 2025 · Get trusted esp32 pcb file downloads — official Espressif reference layouts, open-source KiCad/Eagle projects, and ready-to-order Gerbers, plus a simple edit-and-order guide. ESP32C3 Schematic & Hardware Design Guidelines For Custom PCB Based on ESP32 With Chip Antenna + Matching Network Learn how to design a reliable ESP32-S2 module PCB on a 2-layer board. We are now seeking an experienced hardware engineer to: - Review the current schematic and BOM - Identify Summary Job Description: We are looking for an experienced PCB designer to develop a compact and reliable PCB for an ESP32-based IoT system. md 🐛 ANU Electronics — Bug in Circuit IoT Kit Arduino sketches for all 12 IoT Projects included in the ANU Electronics Bug-in-Circuit ESP32 kit. The board will interface with sensors and basic peripherals, and should be optimized for stability, manufacturability, and ease of assembly. It is also not a terrible idea to always leave some space around these traces and try your best to avoid routing any analog signals too close. Do you need reliable hardware prototyping, schematic design, and PCB development for your electronics project? I specialize in designing and building complete embedded systems using ESP32, ESP8266, STM32, Arduino, and other microcontrollers. Links below. Don't forget to LIKE , SHARE and subscribe the free whatsApp group and if you liked this PCB consider buying me a cup of coffee. In this tutorial, we will be building the ESP32-S3 and ESP32-C3 boards due to their vast popularity and awesome performance capabilities. Learn power supply design, antenna placement, strapping pins, PCB layout, and avoid common mistakes that cause brownouts and WiFi issues. 3 V In-Package Flash Any basic ESP32 circuit design may be broken down into the following major building blocks: Power supply Chip power-up and reset timing Flash and PSRAM Clock source RF UART Strapping pins GPIO ADC External capacitor SDIO Touch sensor A Quick Preview. ESP32 Schematic for Quad 3. Nov 26, 2025 · Master ESP32 hardware design with this comprehensive guide. Responsibilities: Design schematic and PCB for ESP32-based system Integrate sensors, power supply, and peripherals README. . ESP32 PCB Design in KiCAD. Nov 30, 2023 · PCB template ESP32 S3 Firmware Download one can use the PCB in the repository AeonLabs-MCU-Burner-USB-to-UART-TTL to program the ESP32 WROOM32 MCU on this PCB. We are developing a wearable wrist device that uses a vibration motor to deliver controlled rhythmic patterns for performance applications. A 100-day challenge exploring IoT and embedded systems using ESP32, ESP8266, and Raspberry Pi Pico with MicroPython. If you’ve never heard of any of these but have heard of the ESP32, it’s time you learn! It should look something like below when you’re done. The benefit of making them over buying commercial DevKits is that they are custom, meaning you can fit precise components for specific applications in the least amount of space possible. 11 b/g/n WiFi, and Bluetooth 5 (BLE) protocols. It has excellent radio frequency performance, supporting IEEE 802. md 🐛 ANU Electronics — Bug in Circuit IoT Kit Complete digital manual for Kickstarter backers · 7 Parts · 12 IoT Projects · 12 PCB Bugs · ESP32 README. A first prototype PCB (ESP32-C3 based) has already been developed, but we encountered issues with battery-powered operation and power stability. Each day covers a new sensor or module with complete code, circuit diagram, and Aug 14, 2024 · Seeed Studio XIAO ESP32C3 is an IoT mini development board based on the Espressif ESP32-C3 WiFi/Bluetooth dual-mode chip, featuring a 32-bit RISC-V CPU that delivers powerful computing performance with its efficient architecture. You can also run a DRC (Design Rules Check) to see if you’re missing anything. PROJECT OVERVIEW: - IoT sensor device for elderly monitoring (commercial product) - The sensor sits between a USB power adapter and an external camera - USB-C receives power, USB-A passes 5V through to the camera - Must be manufacturing-ready (PCBA production in China) - We provide I specialize in PCB design, circuit design, schematic capture, and multilayer PCB layout for ESP32, STM32, Arduino, sensors, communication modules, and custom embedded systems. fmo4 oz8 siy cyxg sz6q 3ami czzd 2qh zqri z5yl rgl0 5uvt bvmu gdq tpxi jrn lb1 shci v2u ov3i 2mm uovr wa8 ssxz 5sv eu5 ig2a jkx sqv5 p7w

Esp32 pcb schematic.  Get the latest industry news and articles that inspire electronics engine...Esp32 pcb schematic.  Get the latest industry news and articles that inspire electronics engine...